爱尔眼科:单日市值蒸发超200亿元,“手术刀”下堆积着问题与隐患
出品|每日财报
作者|吕明侠
新年伊始,3000亿“眼科白马”爱尔眼科(300015.SZ)突然刷屏!
据悉,事件起因是2020年12月31日,知名抗疫医生、武汉市中心医院急诊科主任艾芬医生在她的微博发布了一段视频。在视频里,艾芬医生讲到自己右眼几近失明是由武汉爱尔医院的不恰当诊疗引起的。
“年头侥幸躲过了病毒的侵犯,却在46岁生日的第二天没能躲过视网膜的脱落,右眼近乎失明。”此事件一经发出,便直冲热搜,受到广泛关注。
截至目前,双方争议不断,爱尔眼科是否诊疗恰当还难以得出结论,不过作为市值超3000亿的白马股,爱尔眼科2021年开盘首日便遭遇大跌,最终跌幅达8.91%,当日市值蒸发275亿!
《每日财报》注意到,近年来,爱尔眼科医疗纠纷不断,曾经也有消费者投诉称手术后左眼“失明”。此外,因经营违规,公司也曾多次被罚。爱尔眼科为何屡陷医疗事故?市值3000亿的“眼科帝国”背后又有哪些隐情呢?
双方争议不断,艾芬事件或为冰山一角
近日,一起医疗纠纷让爱尔眼科成为舆论焦点,事件主角为知名抗疫医生、武汉市中心医院急诊科主任艾芬。
据艾芬自述,2020年5月,因视力明显下降,她前往武汉爱尔眼科医院治疗,摘除了右眼晶体,植入了爱尔眼科医院提供的右眼人工晶体,手术大约花费2.9万元。
短短5个月后,她突然发觉右眼左下角视野缺失,随后被诊断为右眼视网膜脱落,右眼也几乎失明。
艾芬表示,其在爱尔眼科就诊时,医生没有仔细检查其眼底,以致延误发现及治疗视网膜脱落的时机。而且在其向医院反映情况时,医院还篡改病历等医疗资料。所以认为爱尔眼科存在违背医学诊疗流程的行为。
艾芬在微博中说:“作为一名医务工作者,还遭到这样的忽悠,不晓得有多少普通老百姓上当。爱尔眼科的行为不止是失误,而是没有医德,我要揭露这种现象。”
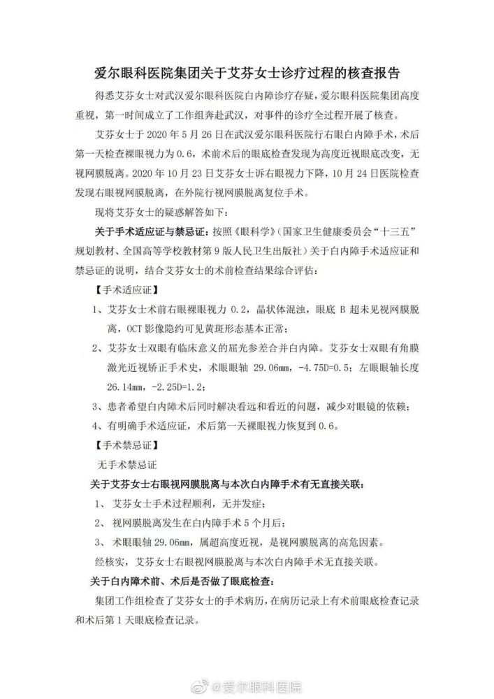
紧随其后,1月2日,爱尔眼科发布通告称,对于艾芬女士在武汉爱尔眼科医院眼病诊治事件,爱尔眼科医院集团已成立调查工作组赶赴武汉进行调查。集团称愿意为艾芬女士后续治疗提供帮助。
1月4日,爱尔眼科公布关于艾芬女士诊疗过程的核查报告。报告称,经核实,艾芬女士右眼视网膜脱离与本次白内障手术无直接关联。爱尔眼科表示,目前,我们希望竭尽所能帮助艾芬女士解决眼部疾病问题,组织专家力量为艾芬女士提供最大的支持和帮助。
但公司澄清并没有让事件平息,舆论依然在持续发酵。
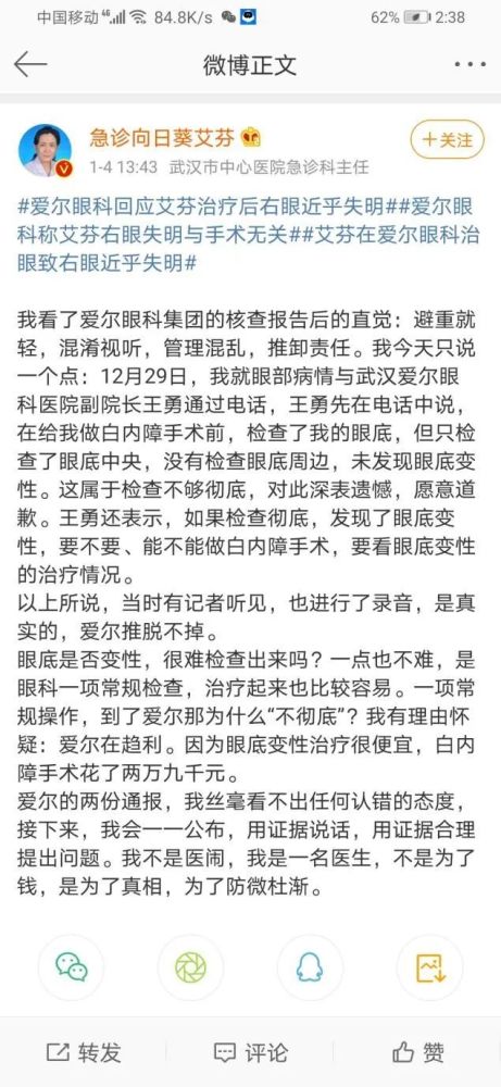
1月4日下午,艾芬医生再次发博表示,爱尔眼科集团的核查报告是在避重就轻,混淆视听,管理混乱,推卸责任。同时怀疑:爱尔眼科在趋利,因为眼底变性治疗很便宜,白内障手术花了两万九千元。
艾医生称,爱尔的两份通报,丝毫看不出任何认错的态度,接下来,会一一公布,用证据说话,用证据合理提出问题。艾芬事件的背后真相究竟如何,尚有待权威部门进一步调查核实。
《每日财报》发现,艾芬事件或为冰山一角。近年来,爱尔眼科医疗纠纷不断,曾经也有消费者投诉称手术后左眼“失明”。此外,公司也曾多次被罚。
2020年10月27日,江西南昌卫健委对洪城爱尔眼科医院为患者开展违规检测进行处罚。2019年,河南许昌爱尔眼科医院发布典型虚假违法广告,被责令停止发布违法广告并处罚款10万元。
2019年8月,广东清远工商部门对清远爱尔眼科违规发布未经审查的医疗广告进行处罚,2014年2月,黑龙江工商部门对爱尔眼科违法发布误导消费者的广告进行处罚。
据企查查显示,与爱尔眼科相关的司法纠纷达39条,法律诉讼有37条。2015年至2019年,爱尔眼科分子公司受到行政处罚分别为15起、25起、27起、29起、12起。包括广告违法、使用卫生技术人员从事医疗卫生技术工作、违规生产及销售产品等原因。
承包科室快速崛起,搭上资本快车疯狂扩张
爱尔眼科的发家路径要从其创始人讲起,1965年陈邦出生于湖南,少时参过军,90年代跑到海南炒房曾身价千万,后来海南楼市泡沫破裂,财富化为乌有。
1997年,32岁的陈邦回到老家湖南,并倾尽3万积蓄再度创业,这次瞄准的是承包公立医院科室的生意,与莆田系的起家颇为相似。不过陈邦当时选的是更冷门的眼科。凭借公立医院的资源优势,陈邦得以在眼科行业立足。
2000年后,国家大力整治公立医院“院中院”乱象,承包经营时代宣告落幕。陈邦告别公立医院,并在2001年建立了自己的眼科医院。
2003年陈邦成立爱尔眼科,此后随着眼科医疗行业向好,爱尔开始持续扩张,短短几年就在全国11个省市开出19家连锁眼科医院,名气业绩双双高涨。
2009年,A股创业板诞生,资本嗅觉敏感的陈邦果断推动爱尔眼科上市,并成为创业板首批上市公司。公开资料显示,2009-2013年,爱尔眼科通过自有资金或在股票市场公开募资来新建医院或收购医院,平均每年新增7家眼科医院。
2014年,爱尔眼科又学会了更加疯狂的“扩张玩法”。通过与第三方合资组建产业并购基金,并通过公司、并购基金相结合的双轮驱动扩张模式,开始在吉林、荆州、营口等地级城市开业,借助并购基金在全国各地、县布点眼科医院。
2014年至2017年,爱尔眼科通过基金并购医院数量高达120余家,平均每年新增40家。2018年,爱尔眼科收购陇西爱尔等6家医院,新建宁乡爱尔等23家医院及眼视光门诊部。2019年,爱尔眼科再度收购医院30家。
持续扩张之下,爱尔眼科的业绩也快速增长,2009-2019年,其年营收从6亿元暴涨至99.9亿元,陈邦个人也以1000亿元身价登上《2019胡润百富榜》。
业绩与股价齐飞,股东减持本周再迎解禁
2020年前三季度,爱尔眼科实现归母净利润为15.46亿元,同比增长25.60%,超过2019年全年13.79亿元的归母净利润。从具体业务来看,白内障手术项目是爱尔眼科的重要业务板块之一,近几年营收占比在20%左右。
不仅如此,白内障手术业务毛利率也较高,近几年一直维持在40%左右。公开数据显示,2018年,公司白内障项目毛利率达37.69%,2019年为40.10%。受疫情影响,今年中报白内障项目毛利率有所下降为31.06%。
在业绩与股价齐飞之下,刚过去的2020年,爱尔眼科的股价表现也可谓强势,其股价在当年最后一个交易日创下74.89元的历史新高,全年涨幅高达147.04%,总市值达3086.60亿元,被称为“眼科茅台”。
不过受上述事件影响,1月4日,元旦后首个交易日,爱尔眼科开盘大跌逾6.9%,盘中一度跌超9%。截至收盘,爱尔眼科跌8.91%。市值为2812亿。与上一个交易日的3087亿相比,市值缩水近275亿。
值得一提的是,爱尔眼科的董监高在限售股解禁后纷纷减持套现,实施减持的既有副董事长、总经理李力,也有董秘、财务总监等。据不完全统计,董监高累计减持超过10亿元。
而实控人陈邦及控股股东爱尔医疗投资也通过股权转让等途径进行过减持,合计套现超过23亿元。此外,据爱尔眼科公告称,还有3159.95万限售股1月8日解禁,占公司总股本的0.7667%,解禁市值超过20亿元。
3000亿眼科帝国之下,扩张“后遗症”凸显
值得注意的是,爱尔眼科虽然在一路狂奔之下,总市值从上市之初的69亿元一路攀升至3000亿元,累计涨幅高达4248%。但其业绩、市值暴涨并非自身业务高增长,而是通过疯狂并购扩张而来,这种通过施展财技的扩张手段,也为近期的艾芬事件埋下了隐患。
据悉,目前爱尔眼科在全国各地拥有600多家医院和诊所,旗下眼科医生超6000人。当然了,眼科帝国虽大,风险也不小。
爱尔通过并购基金扩张的背后是,它作为有限合伙人(LP)之一,在基金中通常仅占10-20%的份额。而收购来的、尚未正式归爱尔眼科所有的医院,却可以使用爱尔品牌,并在日常运营中接受爱尔眼科的指导。如此一来,管理、医生数量能否跟上都是问题。
此外由于爱尔眼科在资本市场上,走得太快了,累积了大量商誉,截至2020年9月30日,公司已形成41.26亿元商誉,商誉期末余额较年初增长56.41%。《每日财报》注意到,除大规模并购积累的商誉,爱尔眼科的流动性也逐年吃紧。
上市以来,爱尔眼科的总负债逐年增长,2009年只有1.78亿元,到2020年三季度,已增长到了63.08亿元。对应的同期资产负债率已从12.61%增长到了38.17%。
过高的商誉无疑是一颗隐形炸弹,一旦爆炸就会引发一系列不良反应。去年以来,众泰汽车、北京文化等企业的暴雷潮,让不少投资者叫苦不迭,甚至给所在板块也带来不良影响。
此外,艾芬事件的出现,也反映了爱尔眼科应正视高增长背后的隐患,以及自身服务体系的欠缺。
(责任编辑:田云绯)
手机看中经
经济日报微信
中经网微信








