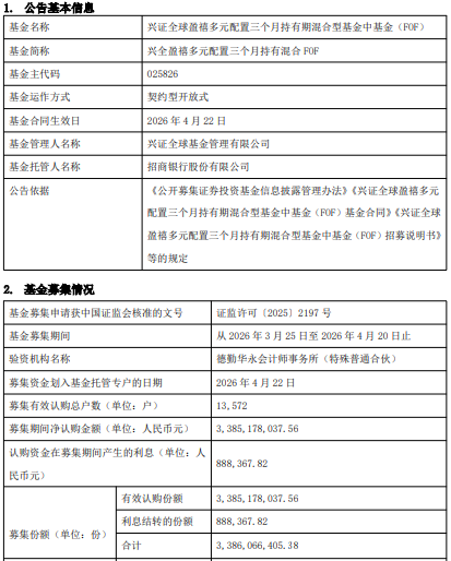
中国经济网北京4月23日讯 今日,兴证全球基金发布兴证全球盈禧多元配置三个月持有期混合型基金中基金(FOF)基金合同生效公告。
募集期间净认购金额3,385,178,037.56元,认购资金在募集期间产生的利息888,367.82元,募集份额合计3,386,066,405.38份。
基金经理刘潇、张济民。刘潇历任泰康资产管理有限责任公司基金投资总监、腾讯科技(北京)有限公司投研中心副总监、兴证全球基金管理有限公司投资经理。
张济民2015年2月至2016年10月就职于美国EMA资产管理公司。2017年6月起至今就职于兴证全球基金管理有限公司,历任FOF投资与金融工程部研究员,现任投顾组合主理人。

(责任编辑:康博)