首页 > 基金频道 > 基金滚动新闻

易方达成长领航混合成立 规模10亿元

2026-03-30 10:29 来源:中国经济网
查看余下全文
首页 > 基金频道 > 基金滚动新闻

易方达成长领航混合成立 规模10亿元

2026年03月30日 10:29 来源:中国经济网
[字号 ]

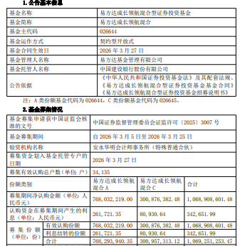
中国经济网北京330日讯 近日,易方达基金发布易方达成长领航混合型证券投资基金基金合同生效公告。

募集期间净认购金额1,068,908,601.48元,认购资金在募集期间产生的利息342,651.99元,募集份额合计1,069,251,253.47份。

基金经理蔡荣成现任易方达基金管理有限公司基金经理。曾任易方达基金管理有限公司基金经理助理、研究部总经理助理、行业研究员。

(责任编辑:康博)