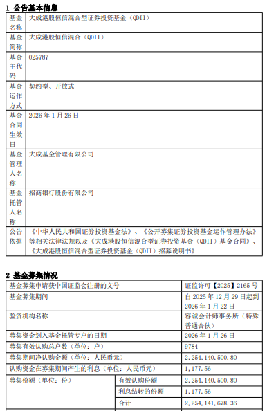
中国经济网北京1月27日讯 今日,大成基金管理有限公司发布关于大成港股恒信混合型证券投资基金(QDII)基金合同生效公告。
募集期间净认购金额2,254,140,500.80元,认购资金在募集期间产生的利息1,177.56元,募集份额合计2,254,141,678.36份。
基金经理柏杨曾任摩根士丹利(香港)研究部亚洲与新兴市场策略师。现任大成国际资产管理公司董事总经理、研究部总监。2017年8月至2018年11月在大成基金管理有限公司国际业务部主持部门工作。2017年8月起担任大成基金管理有限公司投资经理。2018年11月起担任大成基金管理有限公司国际业务部总监。

(责任编辑:康博)