首页 > 基金频道 > 基金滚动新闻

银河基金史平武代任督察长 秦长建离任

2026-01-19 16:27 来源:中国经济网
查看余下全文
首页 > 基金频道 > 基金滚动新闻

银河基金史平武代任督察长 秦长建离任

2026年01月19日 16:27 来源:中国经济网
[字号 ]

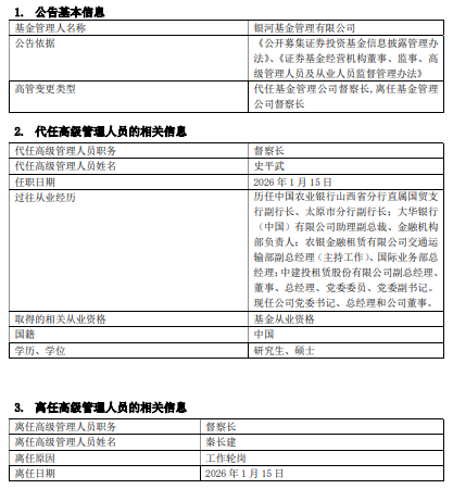
中国经济网北京119日讯 近日,银河基金公告,史平武代任督察长,秦长建离任。

史平武历任中国农业银行山西省分行直属国贸支行副行长、太原市分行副行长;大华银行(中国)有限公司助理副总裁、金融机构部负责人;农银金融租赁有限公司交通运输部副总经理(主持工作)、国际业务部总经理;中建投租赁股份有限公司副总经理、董事、总经理、党委委员、党委副书记。现任公司党委书记、总经理和公司董事。

(责任编辑:康博)