中国经济网北京1月19日讯 近日,景顺长城基金发布关于景顺长城中证全指电力公用事业交易型开放式指数证券投资基金基金合同生效公告。
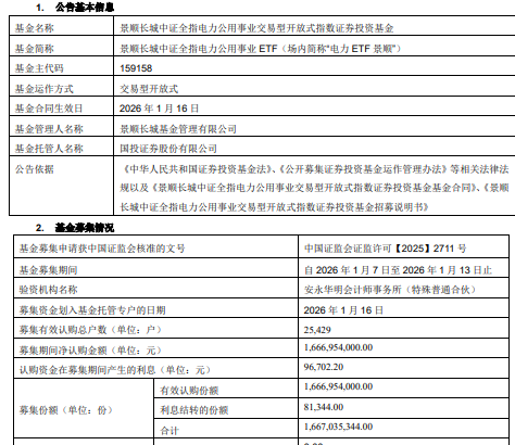
募集期间净认购金额1,666,954,000.00元,认购资金在募集期间产生的利息96,702.20元,募集份额合计1,667,035,344.00份。
该基金拟任基金经理龚丽丽曾任华泰柏瑞基金管理有限公司指数投资部研究员、基金经理助理、基金经理,申万菱信基金管理有限公司指数投资部负责人、基金经理。2022年3月加入景顺长城基金管理有限公司,担任ETF与创新投资部副总经理,自2023年11月起担任ETF与创新投资部基金经理,现任ETF与创新投资部副总经理、基金经理,兼任投资经理。

(责任编辑:康博)