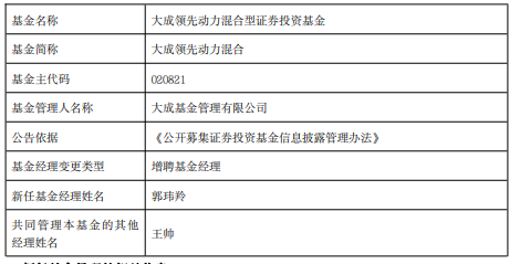
中国经济网北京1月14日讯 今日,大成基金公告,大成领先动力混合、大成互联网思维混合、大成科创主题混合(LOF)增聘郭玮羚。
郭玮羚2015年7月加入大成基金管理有限公司,曾担任研究部研究员、基金经理助理,现任股票投资部基金经理。
大成领先动力混合A/C成立于2024年08月28日,截至2026年01月13日,其今年来收益率为2.88%、2.87%,成立来收益率为25.20%、24.47%,累计净值为1.2520元、1.2447元。
大成互联网思维混合A/C成立于2015年04月21日和2023年05月18日,截至2026年01月13日,其今年来收益率为4.72%、4.70%,成立来收益率为118.94%、35.01%,累计净值为2.1894元、2.1601元。
大成科创主题混合(LOF)A/C成立于2019年07月18日和2022年07月18日,截至2026年01月13日,其今年来收益率为5.09%、5.06%,成立来收益率为209.25%、29.30%,累计净值为3.0925 元、3.0297 元。



(责任编辑:康博)