邱张斌任富荣基金督察长
2025年04月07日 16:00
来源:
中国经济网
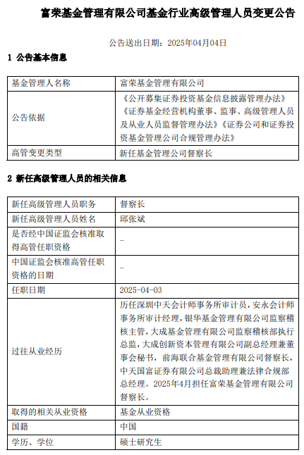
中国经济网北京4月7日讯 近日,富荣基金管理有限公司发布高级管理人员变更公告。公告称,邱张斌任公司督察长。
邱张斌历任深圳中天会计师事务所审计员,安永会计师事务所审计经理,银华基金管理有限公司监察稽核主管,大成基金管理有限公司监察稽核部执行总监,大成创新资本管理有限公司副总经理兼董事会秘书,前海联合基金管理有限公司督察长,中天国富证券有限公司总裁助理兼法律合规部总经理。2025年4月担任富荣基金管理有限公司督察长。

(责任编辑:李荣)
中国经济网声明:股市资讯来源于合作媒体及机构,属作者个人观点,仅供投资者参考,并不构成投资建议。投资者据此操作,风险自担。
手机看中经
经济日报微信
中经网微信









