大成深证基准做市信用债ETF成立 规模15亿元
2025年01月17日 11:13
来源:
中国经济网
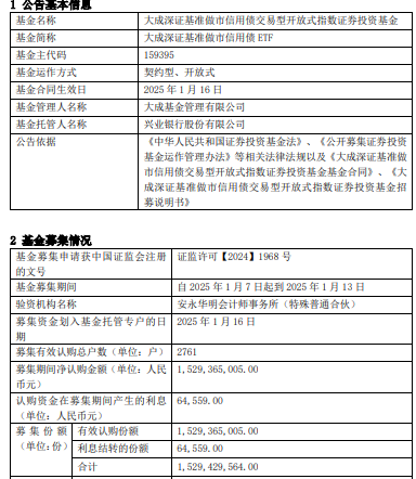
中国经济网北京1月17日讯 今日,大成基金管理有限公司发布关于大成深证基准做市信用债交易型开放式指数证券投资基金基金合同生效公告。
募集期间净认购金额1,529,365,005.00元,认购资金在募集期间产生的利息64,559.00元,募集份额合计1,529,429,564.00份。
基金经理万晓慧2007年7月至2013年7月任毕马威华振会计师事务所审计部助理经理。2013年7月至2014年8月任NeoPhotonics Corporation内审部经理。2016年5月至2018年12月任大成基金管理有限公司固定收益总部研究员。2018年12月至2023年9月任平安资产管理有限责任公司固定收益投资部投资经理。2023年10月加入大成基金管理有限公司,现任固定收益总部债券投资一部基金经理。

(责任编辑:康博)
中国经济网声明:股市资讯来源于合作媒体及机构,属作者个人观点,仅供投资者参考,并不构成投资建议。投资者据此操作,风险自担。
手机看中经
经济日报微信
中经网微信









