易方达广州开发区高新产业园REIT成立 规模20.58亿元
2024年08月30日 10:12
来源:
中国经济网
中国经济网北京8月30日讯 今日,易方达基金管理有限公司发布易方达广州开发区高新产业园封闭式基础设施证券投资基金基金合同生效公告。
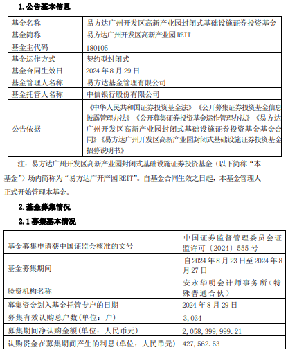
募集期间净认购金额2,058,399,999.21元,认购资金在募集期间产生的利息427,562.53元,募集份额合计800,000,000份。
基金经理罗宇健现任易方达基金管理有限公司基金经理。曾任广州越秀资产管理有限公司资本运作岗,易方达资产管理有限公司基础设施投资部研究员、REITs工作组负责人。
祖大为现任易方达基金管理有限公司基金经理。曾任中国外运物流发展有限公司广州分公司总经理助理,广州宝湾物流有限公司商务投资总监,易方达资产管理有限公司基础设施投资部运营经理、REITs运营负责人。
李国正现任易方达基金管理有限公司基金经理。曾任广州越秀商业地产经营管理有限公司运营管理岗,广州仲量联行物业服务有限公司资本市场部副经理,深圳市中集产城发展集团有限公司资产管理高级经理。

(责任编辑:康博)
中国经济网声明:股市资讯来源于合作媒体及机构,属作者个人观点,仅供投资者参考,并不构成投资建议。投资者据此操作,风险自担。
手机看中经
经济日报微信
中经网微信









