周潜玮离任万家鑫怡债券
2024年06月28日 16:11
来源:
中国经济网
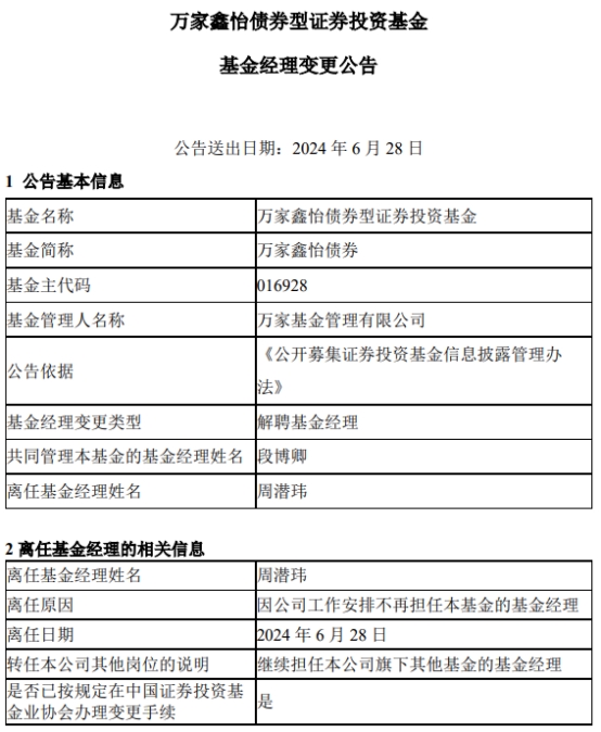
中国经济网北京6月28日讯 今日,万家基金管理有限公司公告称,周潜玮离任万家鑫怡债券(A类016928;C类016929)。
周潜玮2006年7月至2016年8月曾任上海银行金融市场部债券交易员、债券交易副主管等职;2016年9月加入万家基金管理有限公司,曾任固定收益部投资经理。现任万家基金固定收益部总监助理。
万家鑫怡债券A、C成立于2022年12月4日,截至2024年6月27日,其今年来收益率为1.93%、1.79%,成立来收益率为5.11%、4.66%,累计净值为1.0505元、1.0461元。截至2024年3月31日,该基金规模合计44.38亿元。

(责任编辑:李荣)
中国经济网声明:股市资讯来源于合作媒体及机构,属作者个人观点,仅供投资者参考,并不构成投资建议。投资者据此操作,风险自担。
手机看中经
经济日报微信
中经网微信









