首页 > 2026保险

人保财险江门市分公司违规被罚 列支虚假车险手续费

2026-01-07 14:45 来源:中国经济网
查看余下全文
首页 > 2026保险

人保财险江门市分公司违规被罚 列支虚假车险手续费

2026年01月07日 14:45 来源:中国经济网
[字号 ]

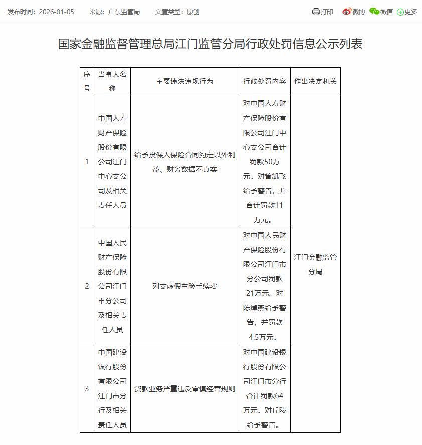
中国经济网北京1月7日讯 国家金融监督管理总局网站1月5日公布的江门监管分局行政处罚信息公示列表显示,中国人民财产保险股份有限公司江门市分公司及相关责任人员列支虚假车险手续费。

江门金融监管分局对中国人民财产保险股份有限公司江门市分公司罚款21万元。对陈焯燕给予警告,并罚款4.5万元。

原文如下:

(责任编辑:华青剑)