上期所就黄金期权合约公开征求意见
2019年11月11日 19:18
来源:
第一财经
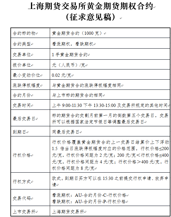
11月11日,上海期货交易所公告称,就黄金期权合约公开征求意见。
根据征求意见稿,合约标的物为黄金期货合约(1000克),涨跌停板幅度与黄金期货合约涨跌停板幅度相同,行权价格覆盖黄金期货合约上一交易日结算价上下浮动1.5倍当日涨跌停板幅度对应的价格范围。

(责任编辑:蔡情)
中国经济网声明:股市资讯来源于合作媒体及机构,属作者个人观点,仅供投资者参考,并不构成投资建议。投资者据此操作,风险自担。
手机看中经
经济日报微信
中经网微信








